キーワードの整理にも使えるMindNode(マインドノード)。 この記事ではMac版のMindNode(マインドノード)の使い方を紹介します。 ほぼ自分で使い方を忘れないように記録していくだけの記事ですw テキストの色を マインドマップを使って、視覚的にノードを並べ替えたり、新しい思考を追加しましょう。 MindNodeは、あなたの頭の中にあるアイデアを、あなたに合った方法で、取り出すための最適なツールです。 • アイデアを整理する 思考をどんどん追加、修正して 追記:有料のおすすめマインドマップツールをご紹介 ここでは有料の中でも特におすすめのマインドマップツールを、4つに絞ってご紹介します。 マインドピース iMindMap NovaMind Text2Mindmap それぞれ特徴が異なりますので、ご自身の利用用途にあった
Macでマインドマップを使うなら Mindnode Pro を全力でオススメします Itea4 0
マインド ノード
マインド ノード-About Press Copyright Contact us Creators Advertise Developers Terms Privacy Policy & Safety How works Test new features Press Copyright Contact us Creators 1、マインドマップという思考ツール 2、MindNode 5(マインドノード)で思考の整理 3、それって仕事? or それって必要? 税理士 山本祐次良が、仕事を「効率的」かつ「効果的」にこなすことにより、快適で自分らしい生き方をサポートします。



Imindmap Ver 3 日本語版 プロジェクトマネジメント マインドマップと連携で簡単プロジェクト管理 デジタルマインドマップ超入門 08 17
マインドノードMindNodeの4つのメリット ① MindNodeはスムーズで感動 アプリをインストールして入力を始めた途端に感動。 滑らかにスムーズに入力できる 。 枝を増やす時の動きや、文字を入力していく時の 動きが柔らかで官能的 な感じ。買ってよかったとマインドマップで思考整理 No2 「トップダウンとボトムアップの分類」 塚原美樹です。 昨日は、「思考整理」には、「分類する」「深める」「統合する」という三つの作業が含まれているという話をしました。 今日は、そのうちの「分類する」についてマインドノードMindNodeの4つのメリット 手ぶらでGo マインドノードMindNodeの4つのメリット ① MindNodeはスムーズで感動 アプリをインストールして入力を始めた途端に感動。 滑らかにスムーズに入力できる。 枝を増やす時の動きや、文字を入力していく時の
マインドマップを作成する アプリを起動するとブランクのマインドマップが表示されます。 中央にマインドマップの起点となるノードのみある状態です。 ノードをクリックすると編集モードになり、テキストを編集することができます。 Enterキーで確定2ノードへの文字入力・編集 ノードの文字を書き換える F 2 で文字の入力・編集モード F2キー で文字の入力・編集モードになります。 Backspaceキー で既存の文字をすべて削除して入力できる状態になります。 F2の代わりに、ノードがグレー色の状態でもう一度クリックするとか、 HOMEキーやEND マインドマップの作り方 ノードの文字列修正 子ノードを持たないノード 子ノードを持たないノードをクリックすると、編集画面になります。 先頭ノードである「新規マインドマップ」をクリックして、変更してみました。



直感的なインターフェイスで思考を妨げないマインドマップ作成アプリ Mindnode



マインドマップで簡単に就活の自己分析を 書き方や項目 具体例を解説 Dodaキャンパス



今すぐマインドマップを作成できる基本テクニックとおすすめアプリ 6 選



Xmind



マインドマップツールを使ってみた 合同会社ホメテ



イメージマップ



マインドマップで小説のプロットをつくろう ページ 2 ぺるせぽ



無料マインドマップ作成ツール6選 作り方や活用例もご紹介 Bi データ分析ツール Roboma ロボマ ブログ



10年間書き続けてわかった 挫折しないマインドマップの書き方 It パソコンサポート Sora 埼玉県ふじみ野市



Apple Watch に対応 Ios版 人気マインドマップアプリ Mindnode 4 0 リリース Itea4 0



Miro クリエイターのための端麗なオンラインマインドマップmiroの操作方法まとめ Maplog



オンライン Web上 複数端末で編集できるマインドマップ Mindmeister が超便利 Wak Tech



Mindnode マインドノード 無料 有料プラン比較 機能差まとめ Smatu Net



Webで使える無料オンラインマインドマップツール Lucidspark スパーク



Macでマインドマップを使うなら Mindnode Pro を全力でオススメします Itea4 0



関係性マインドマップ視覚表示ツール プラグイン トラクション ソフトウェア



5分でわかる マインドマップの書き方と意味 Lucidchart



無料でも十分 マインドマップ作成ツールのマインドノード Mindnode でキーワード整理をしよう Jutaka Blog



ハマケン100 開発 Mindnode 2これだけ知っておけばなんとかなるショートカット集



Latex 13 No J



マインドマップ活用の5ステップ 書き方やメリット おすすめの使い方 Appliv Topics



5分でわかる マインドマップの書き方と意味 Lucidchart



無料あり Mindnodeのレビュー 便利な使い方をまとめてみた



マインドマップを徹底解説 マインドマップの作成方法やオススメアプリをご紹介



多機能で使いやすいmac向けマインドマップアプリ Ithoughtsx Itea4 0



5分でわかる マインドマップの書き方と意味 Lucidchart



マインドマッピング Lucidchart



線の操作 Lucidchart



Macのマインドマップ3種比較 Xmind Vs Mindnode Vs Ithoughtsx



マインドマップ活用の5ステップ 書き方やメリット おすすめの使い方 Appliv Topics



Webで使える無料オンラインマインドマップツール Lucidspark スパーク



マナブ 仮想通貨 こんな感じで地道に整理します 左側にみえるマインドマップは R Yuriii さん作成のkeysearch Betaを使っています T Co 6eg99kfilg



マインドマップ作りはアプリで効率化しましょう Business Planet



Mindnode Macとiphoneで快適なマインドマップ Studio I



Taiyop 最近はマインドマップもmiro使ってます Miroはコラボレーションツールとして汎用性高いので お金払っても統一出来るメリットあるなぁと感じてます



マインドマップを徹底解説 マインドマップの作成方法やオススメアプリをご紹介



21年版 マインドマップツールおすすめ10選を徹底比較 無料あり Notepm



マインドマップ入門 Xmind とxmind 8の比較 Ex It



マインドマップ みんなで描くなら Coggle Drip N Snip



比較10選 マインドマップツールを活用しよう 無料 有料ツールを紹介 Qeee



Imindmap Ver 3 日本語版 プロジェクトマネジメント マインドマップと連携で簡単プロジェクト管理 デジタルマインドマップ超入門 08 17



マインドマップで積読解消 Kindleとithoughtsですばやくインプットする高速マインドマップ読書術 行動デザインラボ



Buckets Garage メモ マインドマップは何ができて 何ができないか



Zen Mind Map 最もシンプルなマインドマッピングツール



Mindnodeの使い方や考え方について料金は 無料で使える範囲が広いのでお勧めです シラログ



マインドマップとは 書き方のコツ おすすめアプリ 無料 有料 テックキャンプ ブログ



マインドマップ活用の5ステップ 書き方やメリット おすすめの使い方 Appliv Topics



Webで使える無料オンラインマインドマップツール Lucidspark スパーク



Bigpicture Diagramming Software Add In For Microsoft Excel Palisade



アイデアが広がる まとまるmacで使えるマインドマップツールの紹介 ワタナベツヨシ 講師 先生のウェブの悩みをサクッと解決 Note



Edrawmind 無料のマインドマッピングソフトウェア



マインドマップならmindnodeがおすすめな理由 Ios Mac Jajaaan



マインドマップを徹底解説 マインドマップの作成方法やオススメアプリをご紹介



マインドマップはこれを使え 僕がmindmeisterを勧める3つの理由 石川個人商店



3



マインドマップの12つの活用事例 図説あり



Qiitaの図



圧倒的に使いやすいマインドマップmindnode じもあいアプリライフ りんあい



マインドマップ Mindnode5への無料アップデート方法 マインドノード5 手ぶらでgo



Chromebookアプリ Chromebookユーザーにおすすめの マインドマップ アプリについて タケマコブログ



Mindnode マインドノード 無料 有料プラン比較 機能差まとめ Smatu Net



マインドマッピング Lucidchart



Ipadアプリ使用 自分を見失った時のマインドマップの描き方テンプレ すぎのもと



マインドマップ アウトライン プレゼンテーション リモートワークかあちゃんのdiary



Mindnode 2 2 2 3 Mac Ios 版で先行していた機能も取り入れてパワーアップしたマインドマップアプリケーション Life With I



マインドマップの作り方 使い方 書き方を解説 知のブログ



マインドマッピングソフト比較 Xmind Mind Mapping Software



考えが巡ってまとまらない アイデアが出ない それなら マインドマップ を試してみたら Drip N Snip



Mindnode マインドノード で情報が発見につながり 考える 仕事が変わる A C O Journal A C O Inc



マインドマップで学ぶ技術者のためのシステムセキュリティ対策入門 第4回 X Plus



Ver 3 2 3 日本語 デジタルマインドマップ超入門 08 17



わかばマークのmacの備忘録 Mindnode



ブログの下書きには マインドマップ おすすめのアプリは Mindnode アンテナの外側から



発想法 マインドマップで思考をスパークさせる Business Planet



Zen Mind Map 最もシンプルなマインドマッピングツール



Mindnode マインドノード 無料 有料プラン比較 機能差まとめ Smatu Net



マインドマッピング Lucidchart



Artpstvzlstvlm



Mac Ios Mindnode Mind Map Outlineの使い方 Macやiphoneでマインドマップを作るならおすすめ 脳無



小説 漫画のアイデア出しに 今日から使えるマインドマップサービスまとめ わめしば



暫定ベストなipad Pro手描きマインドマップapp Youtube



ついに公開 Iphone版xmind マインドマップアプリ Xmind Cloud For Ios 無料 をレビュー じゅりんhack It情報館



無料あり Mindnodeのレビュー 便利な使い方をまとめてみた



マインドマップ用ツール Tomoemonの日記



私の愛用アプリケーション Mindnode 5 船橋でホームページ制作ならcream クリーム



マインドマップ系ソフト比較 アカベコマイリ



Zen Mind Map 最もシンプルなマインドマッピングツール



Mindnode 思考の整理に集中できる シンプルで見やすいマインドマップ決定版 Appbank



紙の手帳をデジタルに移行できるか 思考の整理 Episode 02



Notion マインドマップは使える その方法は2パターンある Maplog



Ipadアプリgoodnotes 5とマインドマップを使ってブログのネタ出しをしたら捗った お寿司エンジニアリング



5分でわかる マインドマップの書き方と意味 Lucidchart



メモをとる感覚でマインドマップが作成できるアプリ ライフハッカー 日本版



情報を整理するのに便利なマインドマップ 無料で使えるfreemindを使ってパソコンで情報整理しよう It業務で使えるプログラミングテクニック



3



Zen Mind Map 最もシンプルなマインドマッピングツール



マインドマップで頭の中を整理 Googleドライブ連携のマインドマップ Mindmup 紹介 インターネット安全活用 一灯塾



Mindnode 2とios版 Mindnodeについて Potato Apple Blog



マインドマップの書き方は It分野の学習にも役立てよう Codecampus



マインドマップで頭のなかを整理しよう Mimindアプリ紹介 えいちゃんさん Note



マインドマップとのキャッチーなキャッチーなキャッチフレーズのブレーンストーミング



無料 簡単操作でマインドマップを描ける Text2mindmap を使ってみた Gigazine



マインドマップで簡単に就活の自己分析を 書き方や項目 具体例を解説 Dodaキャンパス



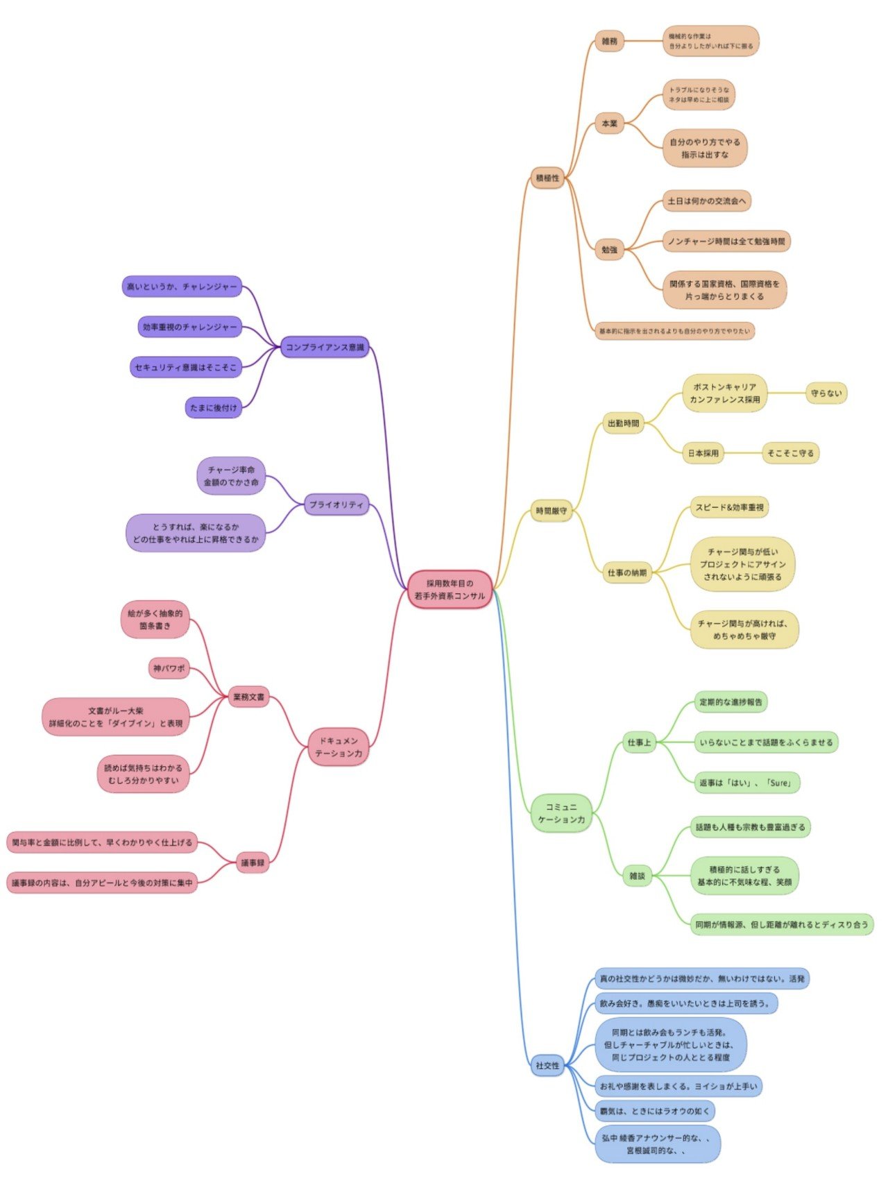
官民の両方にいた経験からの印象シリーズ2 若手外資系コンサルの特徴をマインドマップで整理してみた ジョーク Ukuwaiさん Note

0 件のコメント:
コメントを投稿